本文
愛のりタクシー
町では公共交通サービスとして、愛のりタクシーの運行を行っています。
このサービスは、交通手段に不便をきたしている方に自宅などから目的地まで、乗り合いタクシーによる
送迎サービスを行うものです。通院、買い物、お子さんのスポーツ活動への送迎など、幅広くご利用できます。
皆さんの身近な交通手段として「愛のりタクシー」をぜひご利用ください。
「愛のりタクシー」の名称は、「複数の方が相乗りで利用することができ大変便利、そして末長く町民に愛されるタクシーであってほしい」という願いを込めて名づけられたもので、全国から応募いただいた127作品の中から決定したものです。
利用者登録について(ページ内リンク)
予約方法について(ページ内リンク)
共通乗降場について(ページ内リンク)
天候等により運行を休止する場合があります。休止する際は町HPまたは町公式X<外部リンク>でお知らせします。
運行区域
寄居町内全域で(1)自宅から共通乗降場、(2)共通乗降場から共通乗降場、(3)共通乗降場から自宅まで
令和7年6月から小川赤十字病院を行き来する専用便(1台)の運行を開始しました。
愛のりタクシー小川赤十字病院行き専用便について
運行時間
午前8時からの乗車、午後5時までの降車
※12月29日から1月3日までの間は運行を休止しています。
※町外便については、上記と異なります。
乗車料金
1回の乗車(片道)ごとに300円、未就学児は大人1人の同乗につき1人を無料
※町外便については、1回の乗車(片道)ごとに1500円
運行車両
車両3台で運行しています。うち1台は車いす対応の福祉車両(ワゴンタイプ)です。
運賃の支払い方法
令和6年4月1日(月曜日)から、町地域通貨「Yori-Ca(ヨリカ)」決済がご利用いただけます。
運賃は、現金またはヨリカ決済でお支払いください。
※ヨリカのタイプは「アプリタイプ」のみ利用可能です。カードタイプは利用できませんのでご注意ください。
「Yori-Ca(ヨリカ)」の利用方法については、 町産業振興企業誘致課のページ をご確認ください。
ご利用される方へのお願い
・鉄道やバスのように、あらかじめ決められた運行スケジュールで運行しています。
お約束の5分前には乗車場所へお集まりください。
※予約状況や交通事情などにより、到着が遅れる場合があります。
・多くの方に利用していただけるように、キャンセルは原則前日までにお願いします。
・現金でお支払いの場合は、お釣りのないようにご協力ください。
その他Q&A
利用者登録
登録申請書を提出するか、下記の申請フォームから電子申請を行ってください。
登録申請書を提出する方
申請書は、役場まちづくり整備課、社会福祉協議会の窓口に備え付けてあるほか、下記からダウンロードができます。
ご記入のうえまちづくり整備課へ提出してください。 郵便・FaxまたはEメールでも申請が可能です。
愛のりタクシー利用登録申請書 [Wordファイル/274KB]
愛のりタクシー利用登録申請書 [PDFファイル/324KB]
電子申請を行う方
「寄居町電子申請・届出サービス」 <外部リンク>から申請してください。
※電子申請・届出サービスの利用者登録は不要です。
「利用者登録せずに申し込む方はこちら」ボタンから手続きを開始してください。
予約方法
電話による予約
予約センターへお電話ください。番号のお間違えのないようお願いします。
利用日の1週間前から1時間前まで、午前8時から午後5時までの間でご予約いただけます。
【予約センター】 048-580-0555
専用サイト(インターネット)による予約
下記のいずれかのリンク先またはQRコードからアクセスしてください。
利用日の6日前から前日の午後11時50分までご予約いただけます。
※午後11時50分から午前2時まではメンテナンスのため利用できません。
※当日の予約は、予約センターまでお電話ください。
※システムの都合上、予約時間の16時間前をすぎると、ネット上でキャンセルができなくなります。
お手数ですが、予約センターまでご連絡をお願いします。

インターネット予約のご利用方法
1.利用者登録(上記を参照)
既に登録が済んでいる方は不要です。
2.ID・パスワードの取得
利用登録が完了した後、IDとパスワードを郵送します。
〈既に利用登録をされている方〉
まちづくり整備課へインターネット予約を利用したい旨をご連絡ください。IDとパスワードを郵送します。
※ID・パスワードをお忘れにならないようご注意ください。
3.予約サイトへログイン
ID・パスワードを入力してログインしてください。
各サイトの利用方法 [PDFファイル/928KB]
プチ情報
土曜日・日曜日は空いています。また、午前より午後が空いています。
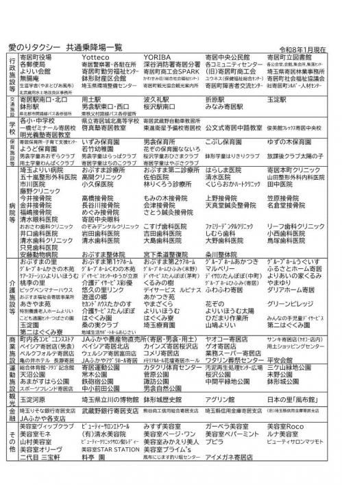
共通乗降場
愛のりタクシーで乗降できる場所は、登録した利用者の自宅もしくは下記の乗降場です。
共通乗降場は、多くの方が利用する公共施設や病院、スーパーマーケットなど、日常生活に欠かすことのできない施設を町が指定しています。
R8共通乗降場 [PDFファイル/161KB]
※PDF上で文字検索ができます。ファイルを開き、Ctrl + F(システムにより異なる場合があります)を押してください。

共通乗降場の登録申し込みについて
新たに共通乗降場として登録を希望する理容・美容所、飲食店等の事業者は、申し込みが必要です。
登録を希望される場合は、下記の申請書および添付書類をまちづくり整備課へご提出ください。
申し込み後、直近の協議会で承認されれば共通乗降場として登録されます。
共通乗降場登録申込書 [Wordファイル/15KB]
共通乗降場登録申込書 [PDFファイル/75KB]
※理容・美容所確認済書のコピー、または飲食店等の営業許可書のコピーを添付してください。
令和6年度実施愛のりタクシーに関する登録者へのアンケートについて
令和6年度に愛のりタクシーの登録者を対象にアンケートを実施しました。
アンケート結果については、愛のりタクシーに関する登録者へのアンケート結果についてをご覧ください。

